InsightsVDA 19: Technische Sauberkeit -  Schlüssel zur Vermeidung partikelbedingter Ausfälle

Entlang komplexer Lieferketten entstehen zahlreiche potenzielle Fehlerquellen – viele davon bleiben mit Blick auf die Technische Sauberkeit unentdeckt. Aus unserer Projekterfahrung wissen wir, worauf es ankommt – stets unter Berücksichtigung der VDA 19-Richtlinien.

Auf dem Bild ist eine Partikelverunreinigung zu sehen.  | © @Zestron
Schnitt-/Fräspartikel durch Nutzentrennung (Epoxi Glasfaser)
Metallisch-glänzender Partikel auf Leiterplatte – Gefahr partikelbedingter elektrischer Ausfälle | © @ZESTRON
Metallisch-gläzender Partikel
Kupfer- und Polystyrolpartikel auf Leiterplatte – typische Fremdkörper aus Fertigung und Verpackung als Risiko für TecSa | © @Zestron
Kupferpartikel (unten links); Polystyrol aus Blisterverpackung (oben rechts)

Anforderungen und RichtlinienTechnische Sauberkeit entlang der Lieferkette

In der Automobilindustrie hat die Technische Sauberkeit (TecSa) seit Jahren eine zentrale Rolle und gewinnt durch den Fortschritt in der Elektromobilität (z.B. in Batterie-Management-Systemen und Invertern) sowie im autonomen Fahren (Kamerasysteme) weiter an Bedeutung. Die steigenden Anforderungen an Zuverlässigkeit und Langlebigkeit erfordern jedoch immer strengere Maßnahmen entlang der gesamten Lieferkette, um partikelbedingte Ausfälle zu verhindern.

Um dies zu gewährleisten, fordern Industrienormen wie VDA 19, ISO 16232 sowie der ZVEI-Leitfaden „Technische Sauberkeit in der Elektrotechnik“ und der IEC TR 61191-7 eine konsequente Implementierung von TecSa-Konzepten. Diese Richtlinien unterstützen nicht nur bei der Durchführung von Partikelanalysen, sondern helfen auch, Prozesse und Abläufe entlang der Wertschöpfungskette effizient zu gestalten und Risiken zu minimieren.

Technische Sauberkeit umsetzen – wir unterstützen Sie


Technische sauberkeit NACH VDA 19Partikelreduktion: Machbarkeit vs. Wirtschaftlichkeit

Technisch wie wirtschaftlich ist es nicht sinnvoll, Bauteile oder Oberflächen vollständig frei von Partikeln und Fasern herzustellen. Stattdessen gilt es, potenziell schädlicher Partikel so gering zu halten, dass sie weder die Produktion noch den späteren Betrieb eines Produkts beeinträchtigen. Alternativ kann die Unbedenklichkeit vorhandener Partikel nachgewiesen und deren Akzeptanz in Abstimmung zwischen Nutzer und Hersteller definiert werden.

Diese Balance zwischen technischer Machbarkeit und wirtschaftlicher Effizienz ist entscheidend für den Erfolg einer TecSa-Strategie. Ein holistischer und iterativer Ansatz, der alle Einflussfaktoren berücksichtigt, erfordert fundiertes Know-how und eine ganzheitliche Prozessoptimierung. Der Weg zu einem optimalen Kosten-Nutzen-Verhältnis stellt dabei viele Unternehmen vor Herausforderungen, da sowohl kurzfristige wirtschaftliche Ziele als auch langfristige Qualitätsanforderungen im Gleichgewicht gehalten werden müssen.



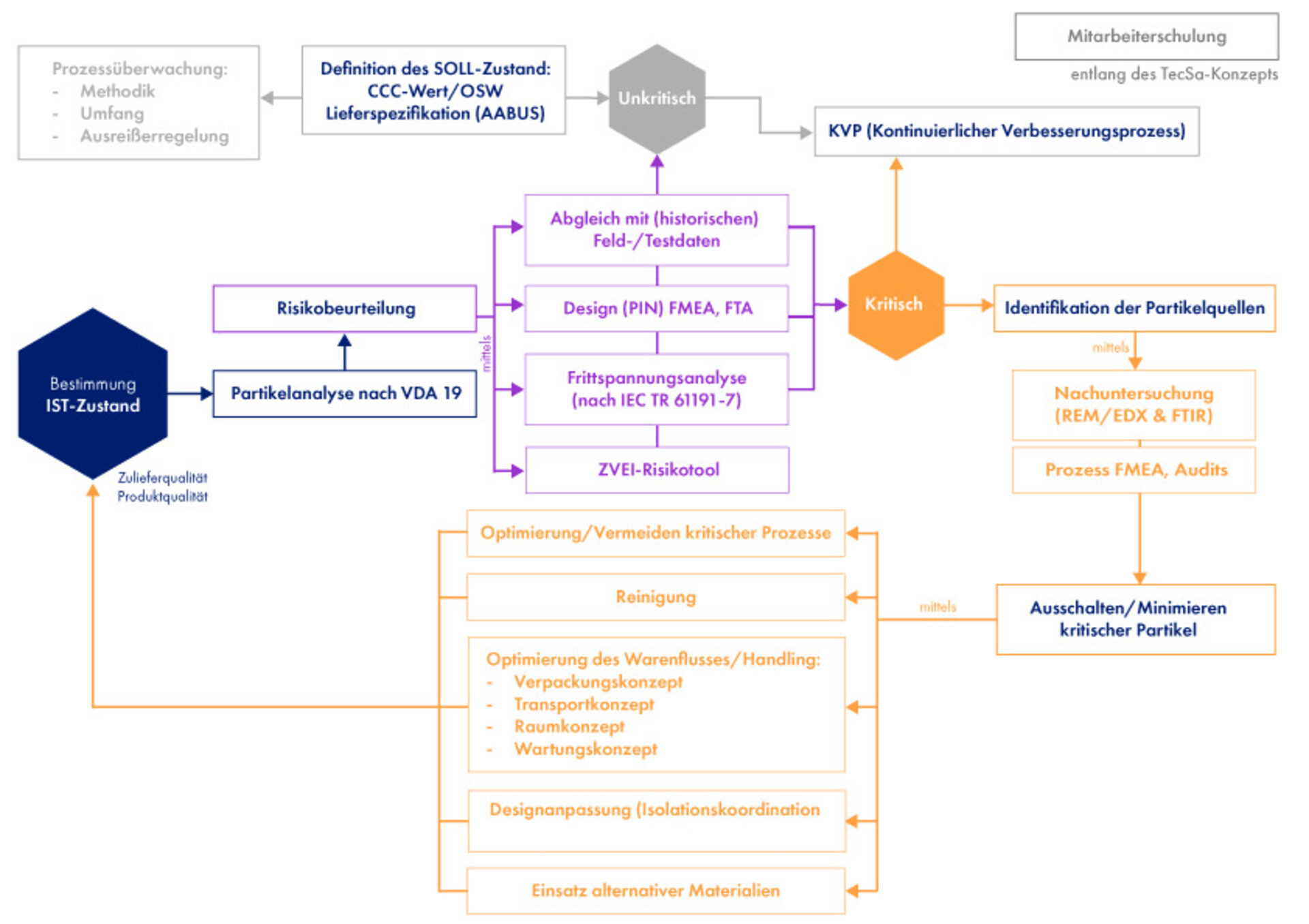
Das folgende Schema zeigt die TecSa-Strategie, die die wichtigsten Einflussfaktoren und Schritte zur Reduktion partikelbedingter Risiken im Produktionsprozess darstellt.

Regelkreis zur nachhaltigen Umsetzung der Technischen Sauberkeit – Phasenmodell von Analyse bis Prozessoptimierung | © @ZESTRON

Tecsa-strategieTecSa Management

Beim Aufsetzen und der Durchführung eines TecSa Managements müssen alle Ablaufphasen des Workflows berücksichtigt werden. Der Fokus liegt dabei stets auf der Sicherstellung der Technischen Sauberkeit. Es ist entscheidend, die Verantwortlichen aus allen sechs Bereichen frühzeitig einzubeziehen und gezielt in die Anforderungen des TecSa Managements einzubinden.

Technische Sauberkeit umsetzen – wir unterstützen Sie


NutzenversprechenUnsere Unterstützung für Ihre Technische Sauberkeit

Um diesen Herausforderungen erfolgreich zu begegnen, ist ein erfahrener Partner mit tiefem Verständnis für technische und betriebswirtschaftliche Anforderungen unerlässlich.

Das ZESTRON R&S-Team bietet Ihnen umfassende Expertise bei:

  • der Entwicklung und Umsetzung eines maßgeschneiderten TecSa-Konzepts

  • der Erfüllung Ihrer technischer Anforderungen (Normen & Standards, z.B. VDA 19)

  • der Berücksichtigung der Wirtschaftlichkeit

Als unabhängiger Dienstleister sind wir darauf spezialisiert, ganzheitliche und effiziente Lösungen zu entwickeln, die individuell auf Ihre Prozesse zugeschnitten sind.


 

Das nachfolgende Schaubild veranschaulicht den Regelkreis, der die entscheidenden Schritte für eine erfolgreiche und nachhaltige Umsetzung der Technischen Sauberkeit in Ihren Prozessen beschreibt. (individuell)

Wie lässt sich Technische Sauberkeit systematisch und nachhaltig in Produktionsprozesse integrieren? | © @ZESTRON

Die Gewährleistung Technischer Sauberkeit erfordert mehr als nur die Bestimmung der Partikelanzahl. Entscheidend ist eine umfassende Analyse der Partikelarten, deren Quellen und potenziellen Auswirkungen auf die Funktionalität und Zuverlässigkeit der Bauteile. Nur durch diesen ganzheitlichen Ansatz können fundierte Maßnahmen zur Reduzierung der Partikelkontamination abgeleitet und umgesetzt werden. Diese Komplexität wird im Schaubild klar dargestellt und verdeutlicht die verschiedenen Schritte und Einflussfaktoren, die für eine nachhaltige Technische Sauberkeit entscheidend sind.


Technische SauberkeitKontaktieren Sie uns für Ihr individuelles TecSa-Konzept

Mit unserer Erfahrung und Branchenkenntnis helfen wir Ihnen, Technische Sauberkeit nachhaltig in Ihre Produktion zu integrieren – für weniger Risiken, effizientere Abläufe und höhere Produktqualität.

Experten für Technische Sauberkeit anfragen


whitepaper collectionTechnische Sauberkeit in der Elektronikfertigung

Risiken durch Partikelverunreinigungen und Gegenmaßnahmen: Der Begriff technische Sauberkeit und die dazugehörigen Prüfungen finden in diversen Branchen Anwendung. Auch in der Elektronikindustrie wird vermehrt auf das Thema Partikelverunreinigung auf Leiterplatten sensibilisiert. Schon geringe Partikelverunreinigungen können das Ausfallrisiko gefertigter Elektronikprodukte deutlich erhöhen.

Whitepaper anfragen

Das Bild zeigt das Cover von einem Whitepaper über die Technische Sauberkeit in der Elektronikfertigung. Es behandelt die Risiken durch Partikelverunreinigungen und Gegenmaßnahmen.
Labormitarbeiter analysiert die Reinheit einer elektronischen Baugruppe im Rahmen einer Sauberkeitsuntersuchung | © @The Sour Cherry Fotografie - Michaela Curtis

Abhilfe-ModulTechnische Sauberkeit

Partikuläre Verunreinigungen gefährden die Zuverlässigkeit bestückter Leiterplatten. Unser maßgeschneidertes Modul unterstützt Sie dabei, Risiken frühzeitig zu vermeiden oder bestehende Probleme gezielt zu beheben. Individuell angepasst an Ihre Anforderungen.

Mehr erfahren